当前位置: 首页 · 通知公告 · 正文

通知公告

关于2020年英国正版365官方网站教学、科研、学科竞赛及实践成果资助结果的公示
来源: 发布日期:2021-07-20 点击量:

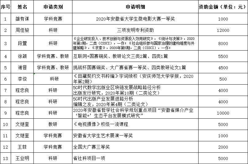
根据《英国正版365官方网站教研成果资助办法》《英国正版365官方网站科研成果资助办法》《英国正版365官方网站学科竞赛与实践成果资助办法》,经过个人申报,学院党政联席会议讨论研究,现将2020年英国正版365官方网站教学、科研、学科竞赛及实践成果资助结果公示如下:



公示时间:7月20日-25日,联系电话5305079。


英国正版365官方网站

2020年7月20日


上一条:英国正版365官方网站任课教师2021-2022学年第一学期教学答疑汇总安排表
下一条:英国正版365官方网站2020-2021学年教师教学质量考核结果公示

版权所有:英国正版365官方网站|中文-Best Casino No.1 联系地址:安徽安庆集贤北路1318号 邮政编码:246133

Baidu
sogou